tp4056
Table des matières
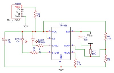
Module de charge TP4056
le TP4056 est un module de charge destiné aux batteries LiPo et LiIon (1S). Il permet :
- l'alimentation sur batterie 1S
- la charge de la batterie
- l'alimentation d'un circuit aval avec la tension de sortie de la batterie
Le tout en continu. Donc, qu'on soit sur batterie uniquement ou en charge (5V USB-C), le circuit aval est alimenté quoi qu'il arrive.
Spécifications
TBD
Connexions
Schéma
Liens externes
La source principale des infos sur cette page (schémas et photos compris) vient d'ici : https://www.allelcoelec.fr/blog/A-Comprehensive-Guide-to-the-TP4056-Module.html
tp4056.txt · Dernière modification : de 192.168.19.1

